Целью данного документа является демонстрация операторского решения для построения и настройки сети IoT с функционалом видеонаблюдения на базе платформы умного дома ELIS, платформы видеонаблюдения EVI Cloud и оборудования компании Eltex.

Целевая аудитория

Данный документ будет полезен для инженеров, решающих задачи организации сети IoT с функционалом видеонаблюдения и требованием повышенной отказоустойчивости. 

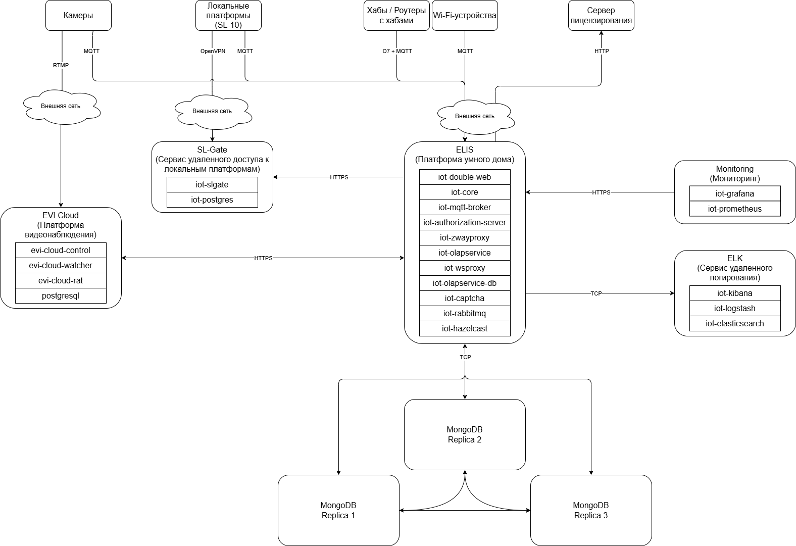
Предлагаемая схема сети

В предлагаемом решении рассматривается схема развертывания платформы умного дома с репликацией БД, а также функционалом видеонаблюдения, удаленного доступа к локальным платформам, мониторинга и удаленного сбора логов.

Преимущества решения

Отличительной особенностью данной схемы являются следующие ключевые преимущества:

Возможные продуктовые решения

Хабы умного дома

МодельПротокол подключения к платформе умного домаПоддерживаемые протоколы связи с устройствами
SH-10-WZO7Z-Wave
SH-20-WBZO7, MQTTWi-Fi, Z-Wave, Zigbee

Локальные платформы умного дома

МодельПротокол подключения к платформе умного домаПоддерживаемые протоколы связи с устройствами
SL-10-WBZMQTT, OpenVPNWi-Fi, Z-Wave, Zigbee (при наличии Zigbee USB-адаптера)

Умные Wi-Fi-устройства

МодельПротокол подключения к платформе умного домаОписание
SW-RLY01MQTTДвухканальное реле без нулевой линии
SW-RLY02MQTTДвухканальное реле с нулевой линией
SW-PLG01MQTTРозетка с мониторингом нагрузки
SW-PLG02MQTTРозетка с мониторингом нагрузки
SW-IRC01MQTTИК-пульт с возможностью обучения

Умные Wi-Fi-камеры

МодельТехнология подключения к локальной сетиПротокол подключения к платформеПротоколы передачи видео
HVC-102WEWi-Fi, EthernetMQTTRTMP, RTSP
SV-CA111-WWi-FiMQTTRTMP, RTSP
SV-CA104-WWi-FiMQTTRTMP, RTSP
SV-CA113-WEWi-Fi, EthernetMQTTRTMP, RTSP

Умные Ethernet-камеры

МодельТехнология подключения к локальной сетиПротокол подключения к платформеПротоколы передачи видео
SV-BA101-EEthernetMQTTRTMP, RTSP
SV-BA114-EEthernetMQTTRTMP, RTSP

Умные Z-Wave-устройства

МодельПротокол подключения к хабу умного домаОписание
SZ-MCT rev.DZ-WaveДатчик открытия двери
SZ-PIR rev.DZ-WaveИК-датчик движения и освещенности
SZ-AIR-HT01 rev.DZ-WaveДатчик температуры и влажности
SZ-WLK rev.DZ-WaveДатчик протечки воды
SZ-SMKZ-WaveДатчик дыма
SZ-SBRZ-WaveДвухклавишный беспроводной выключатель