Целью данного документа является демонстрация операторского решения для построения и настройки сети IoT с функционалом видеонаблюдения на базе платформы умного дома ELIS, платформы видеонаблюдения EVI Cloud и оборудования компании Eltex.
Данный документ будет полезен для инженеров, решающих задачи организации сети IoT с функционалом видеонаблюдения и требованием повышенной отказоустойчивости.
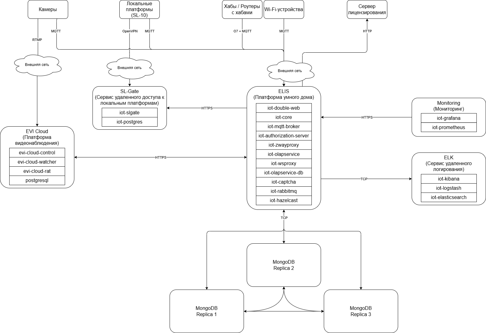
В предлагаемом решении рассматривается схема развертывания платформы умного дома с репликацией БД, а также функционалом видеонаблюдения, удаленного доступа к локальным платформам, мониторинга и удаленного сбора логов.
![]()
Отличительной особенностью данной схемы являются следующие ключевые преимущества:
| Модель | Протокол подключения к платформе умного дома | Поддерживаемые протоколы связи с устройствами |
|---|---|---|
| SH-10-WZ | O7 | Z-Wave |
| SH-20-WBZ | O7, MQTT | Wi-Fi, Z-Wave, Zigbee |
| Модель | Протокол подключения к платформе умного дома | Поддерживаемые протоколы связи с устройствами |
|---|---|---|
| SL-10-WBZ | MQTT, OpenVPN | Wi-Fi, Z-Wave, Zigbee (при наличии Zigbee USB-адаптера) |
| Модель | Протокол подключения к платформе умного дома | Описание |
|---|---|---|
| SW-RLY01 | MQTT | Двухканальное реле без нулевой линии |
| SW-RLY02 | MQTT | Двухканальное реле с нулевой линией |
| SW-PLG01 | MQTT | Розетка с мониторингом нагрузки |
| SW-PLG02 | MQTT | Розетка с мониторингом нагрузки |
| SW-IRC01 | MQTT | ИК-пульт с возможностью обучения |
| Модель | Технология подключения к локальной сети | Протокол подключения к платформе | Протоколы передачи видео |
|---|---|---|---|
| HVC-102WE | Wi-Fi, Ethernet | MQTT | RTMP, RTSP |
| SV-CA111-W | Wi-Fi | MQTT | RTMP, RTSP |
| SV-CA104-W | Wi-Fi | MQTT | RTMP, RTSP |
| SV-CA113-WE | Wi-Fi, Ethernet | MQTT | RTMP, RTSP |
| Модель | Технология подключения к локальной сети | Протокол подключения к платформе | Протоколы передачи видео |
|---|---|---|---|
| SV-BA101-E | Ethernet | MQTT | RTMP, RTSP |
| SV-BA114-E | Ethernet | MQTT | RTMP, RTSP |
| Модель | Протокол подключения к хабу умного дома | Описание |
|---|---|---|
| SZ-MCT rev.D | Z-Wave | Датчик открытия двери |
| SZ-PIR rev.D | Z-Wave | ИК-датчик движения и освещенности |
| SZ-AIR-HT01 rev.D | Z-Wave | Датчик температуры и влажности |
| SZ-WLK rev.D | Z-Wave | Датчик протечки воды |
| SZ-SMK | Z-Wave | Датчик дыма |
| SZ-SBR | Z-Wave | Двухклавишный беспроводной выключатель |