Доступно только для SMG-2016/3016.
Начиная с версии 3.14.0, на SMG реализована функция резервирования. Данная функция активируется автоматически установкой дополнительной лицензии SMG-RESERVE на мастер устройство и SMG-RESERVE-SLAVE на резервное. Принцип работы заключается в том, что резервирующее устройство находится в спящем режиме (SLAVE), не неся никаких функций и не имея своего IP-адреса в сети, постоянно наблюдает за основным устройством (MASTER) и, как только MASTER выходит из строя SLAVE, принимает все функции на себя, полностью заменяя вышедшего из строя MASTER. Для полного дублирования функции резервирующее устройство постоянно получает от основного актуальную конфигурацию и другие, необходимые для работы файлы.
После смены старшинства в случае аварии либо вручную все установленные соединения будут разрушены. Вызовы, которые обслуживал предыдущий MASTER завершаются, все новые вызовы начинает обслуживать новый MASTER.
Активация SLAVE устройства происходит после подключения его к мастер устройству путем создания LAN и WAN коннекции между ними. Как только два устройства увидят друг друга, произойдет обновление времени жизни SLAVE устройства до 720 часов. Это время полноценной работы SLAVE устройства без мастера (когда мастер по какой-либо из причин вышел из строя и его отключили от SLAVE устройства). Если пара собрана успешно и роль мастера выполняет шлюз с лицензией SMG-RESERVE, время на шлюзе с лицензией SMG-RESERVE-SLAVE восстанавливается до 720 часов.
Для восстановления часов на слейв устройстве должно быть две коннекции, как по LAN, так и по WAN линкам. Время восстановления 5 минут.
Если время жизни SLAVE устройства закончится:
- При наличии подключенного шлюза с SMG-RESERVE лицензией – смена старшинства (шлюз с SMG-RESERVE лицензией станет мастер устройством);
- При отсутствии подключенного шлюза с SMG-RESERVE лицензией – разрыв активных соединений и прекращение функционирования (подобно завершению «демо» режима эксплуатации).
Для обеспечения функций резервирования используются только однотипные устройства SMG-2016.
Рекомендуемый порядок обновления устройств в резерве:
- Обновить устройство, которое является SLAVE.
- Убедиться, что резерв встал в работу. MASTER видит SLAVE на локальном и глобальном линках.
- Сделать смену старшинства. На MASTER раздел "Резервирование".
- Убедиться, что смена старшинства прошла успешно и новый MASTER работает.
Обновить новый SLAVE.
При обновлении резерва на версию 3.406 из-за обновления библиотек OpenSSH после обновления SLAVE устройства к нему пропадет доступ через web-интерфейс, при этом связь MASTER-SLAVE сохранится. Рекомендуется обновлять устройства по следующему алгоритму
- Обновить устройство, которое является SLAVE
- Убедиться, что резерв встал в работу. MASTER видит SLAVE на локальном и глобальном линках (доступ до web-интерфейса SLAVE пропадет)
- Обновить MASTER (после того как MASTER уйдет в перезапуск автоматически произойдет смена старшинства)
- Дождаться загрузки устройства, убедиться, что резерв встал в работу и появился доступ до web-интерфейса SLAVE
Рассмотрим схемы подключения:
Рисунок 54 – Схема резервирования с одним коммутатором
Рисунок 55 – Схема резервирования двумя коммутаторами в стеке
При резервировании на устройстве выделяется 2 типа front-порта, это локальный и глобальный. На SMG-2016 локальные порты — это 0 и 1, глобальные — 2 и 3. При соединении устройств необходима связь одновременно по локальному и глобальному линку. Схема резервирования работает по протоколу IPv6, в процессе работы устройства обмениваются конфигурационными и другими, необходимыми для поддержания актуальной информации файлами. Для связи по локальному линку используется 4091 VLAN, по глобальному 4092 VLAN. В случае разрыва по локальному линку устройства обмениваются рабочими файлами по глобальному линку.
При разрыве связи по одному из линков устройство инициирует аварию.
Порядок подключения и настройки резерва
Будет рассмотрен случай подключения к двум коммутаторам MES в стеке (рисунок 55). Исходное состояние: две однотипные SMG с лицензией резерва, два коммутатора MES в стеке. Настройка стека на коммутаторах производится согласно документации на коммутаторы.
Для начала следует настроить прохождение служебных VLAN на коммутаторах. На портах, куда будут подключены global линки SMG, следует разрешить прохождение VLAN 4092. При этом порты должен пропускать и прочие VLAN, настроенные на SMG. Также порты, к которым будут подключаться SMG, следует объединить в port-channel. Итоговая схема на этом этапе будет выглядеть так:
Рисунок 56 – Схема объединения портов в port-chanel
Далее производится подключение ведущей (master) SMG. На этом этапе подключаются только global линки. После этого SMG запускается в работу и становится ведущей (master). Схема на этом этапе будет выглядеть так:
Рисунок 57 – Схема подключения ведущей SMG (master)
После этого к ведущей (master) SMG local линком подключается ведомый (slave) SMG. На этом этапе следует дождаться, пока устройства не обнаружат друг друга и не включатся в работу как пара ведомый-ведущий (см. раздел Мониторинг – Резерв). Схема на этом этапе будет выглядеть так:
Рисунок 58 – Схема подключения ведомого SMG (slave)
После того, как пара ведущий-ведомый была образована, можно подключить global линки на ведомое устройство:
Рисунок 59 – Схема подключения global links
Сборка резерва на этом завершается. В мониторинге следует убедиться, что обе SMG видят друг друга как на локальном, так и на глобальном линке.
В случае возникновения проблем с установлением отношений ведущий-ведомый или отсутствия видимости по локальному и глобальному линкам следует проверить правильность выполнения всех этапов настройки.
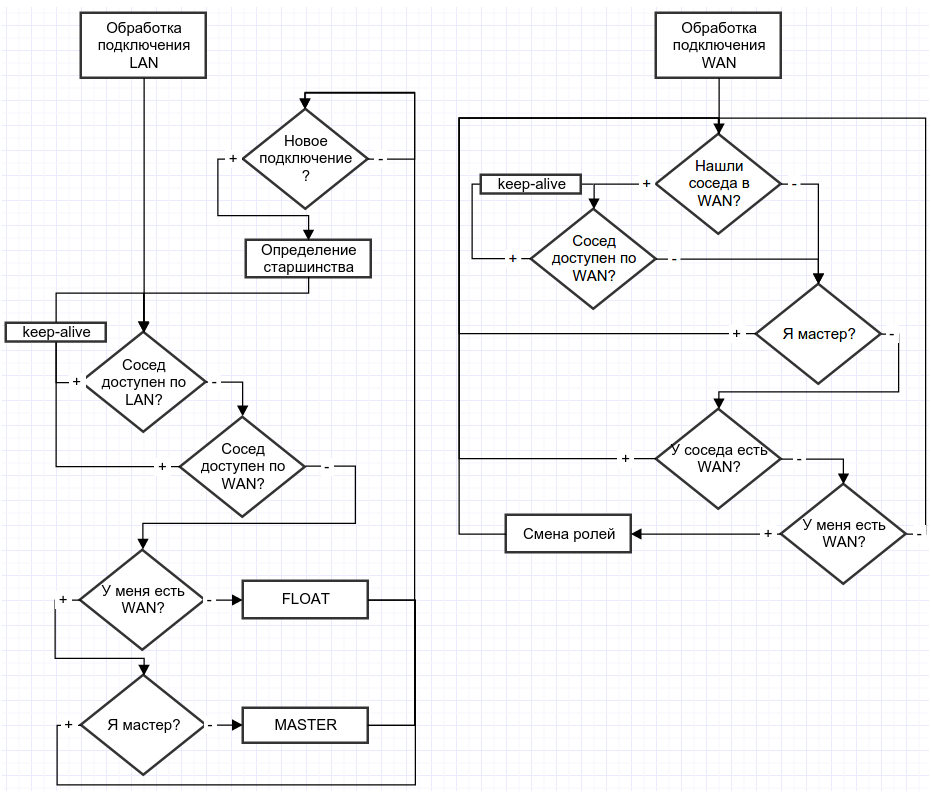
Определение старшинства
При определении кто из устройств будет MASTER или SLAVE используется следующий алгоритм:
- Если при включении устройства локальные линки не активны, то устройство становится MASTER.
- Если при включении устройства глобальные линки не активны, то устройство становится SLAVE.
- Если в процессе работы к устройству, которое является MASTER, подключить SLAVE, то старшинство не изменится.
- Если в процессе работы к устройству, которое является MASTER, подключить MASTER, то старшинство определится на основе серийного номера, у кого серийный номер больше, тот станет MASTER.
Блок схемы определения старшинства:
Обработка подключения по глобальному или локальному линку.
При подключении устройства к уже работающему, необходимо отключить все WAN-линки на подключаемом устройстве, подключить LAN-линк к работающему (MASTER) SMG, дождаться согласования, подключить WAN-линки к SLAVE, иначе вновь подключаемое устройство может определится как MASTER и передать свои неактуальные рабочие файлы.
Рабочие файлы передаются сразу после подключении к MASTER, каждый раз после записи конфигурации на flash, спустя 10 секунд после каждого изменения конфигурации и периодически раз в 180 секунд.
Список передаваемых файлов:
- файл конфигурации записанной во flash;
- файл текущей запущенной конфигурации;
- ключи для создания ssh-туннелей;
- база данных зарегистрированных абонентов;
- файлы пользователей linux;
- файлы паролей пользователей web-интерфейса и CLI;
- все списки адресов динамического брандмауэра;
- ключи и сертификаты для протокола https.
В процессе работы пользователь может зайти на web-интерфейс SLAVE, для этого необходимо зайти в закладку "Мониторинг" – " Резервирование" – "открыть Веб" либо по ссылке: http://192.168.0.100:8080/login, где вместо 192.168.0.100 ввести IP-адрес MASTER.
Резервирование потоков Е1
Начиная с версии 3.17.0, на SMG реализована функция резервирования потоков E1. Данная функция активируется автоматически установкой дополнительной лицензии SMG-RESERVE-E1 (необходимо наличие лицензии SMG-RESERVE или SMG-RESERVE-SLAVE). Принцип работы: на слейв устройстве происходит выключение потоков Е1, тем самым влияние дополнительных потоков на мастер устройство останавливается. Данное выключение позволяет соединить на патч-панели два потока между собой от мастер и слейв устройства, которые не будут влиять друг на друга.
После смены старшинств, происходит переключение потоков между мастер и слейв шлюзами. Активные соединения разрушаются во время смены старшинства.
Схема распайки кабеля для резервирования Е1










