Введение

На современном предприятии телефонная связь является неотъемлемой частью технологических процессов. В свете повсеместного распространения сетей связи оптимальным видится построение телефонии на базе семейства протоколов TCP/IP.

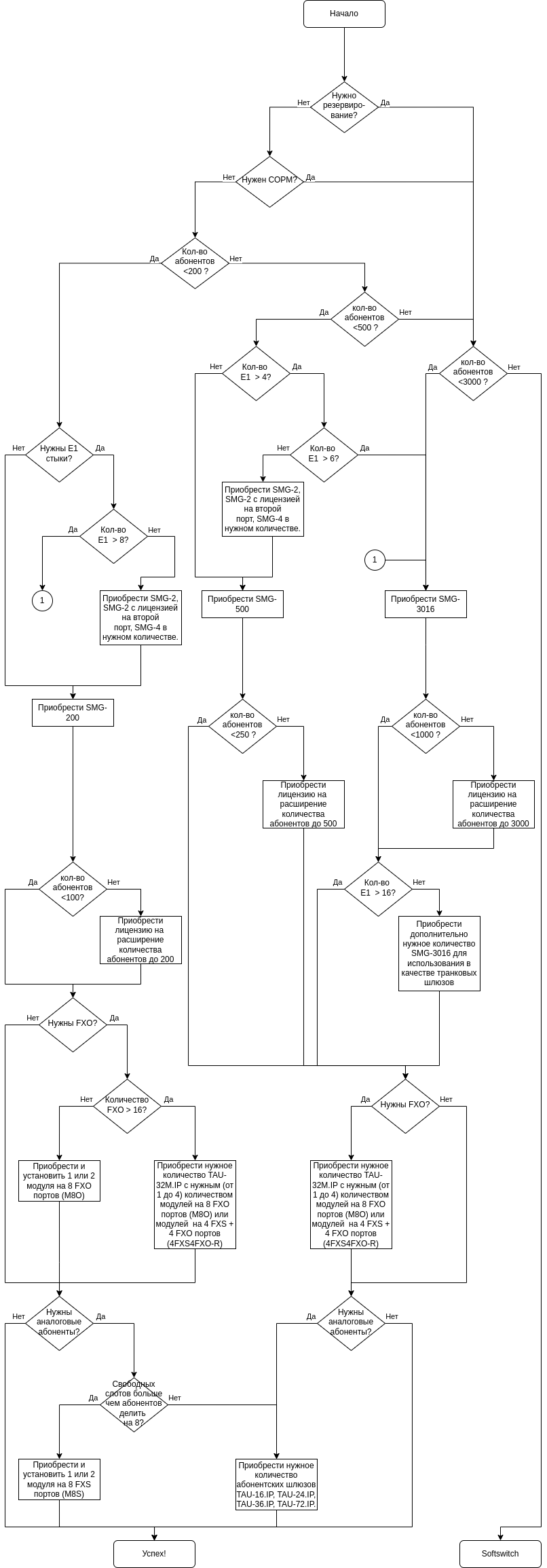
Для организации телефонной связи Eltex предлагает решения для широкого диапазона условий как по количеству абонентов, так и по интерфейсам связи. Аппаратные IP АТС могут поставляться с лицензиями на разное количество абонентов. При росте абонентской базы возможно приобретение лицензии на увеличенное количество абонентов, что позволит распределить инвестиции во времени. 

  • SMG-200. 100 или 200 абонентов. FXO-/FXS-порты. Позволит подключаться к провайдеру как по протоколу SIP, так и соединительными линиями, а также обеспечить подключение до 16 аналоговых телефонных аппаратов без использования дополнительных абонентских шлюзов.
  • SMG-500. 250 или 500 абонентов, 4 порта E1. Позволит подключаться к провайдеру как по протоколу SIP, так и по потоку E1.
  • SMG-3016. 1000 или 3000 абонентов, 16 портов E1. Возможность резервирования. Возможность работы с СОРМ.

Для увеличения количества доступных E1 линий доступны транковые шлюзы SMG различной ёмкости.

Подключение аналоговых телефонных аппаратов возможно через абонентские шлюзы серии TAU.

На рисунке 1 приведена блок-схема, которая поможет выбрать необходимую модель в зависимости от потребностей.

Рисунок 1. Блок-схема выбора модели IP АТС

В данном документе рассматриваются типовые решения для организации корпоративной телефонии на базе аппаратных и программно-аппаратных продуктов компании EltexIP АТС, транковые шлюзы серии SMG, абонентские шлюзы серии TAU являются устройствами, отвечающими современным требованиям к построению сетей телефонной связи.

Возможные типовые решения

Целевая аудитория

Данный документ будет полезен для инженеров, решающих задачи организации телефонии в отделениях банков, офисах компаний и на производствах. Возможность масштабирования и большой список поддерживаемых протоколов позволяют использовать предложенные схемы для решения более широкого круга задач.

Примечания и предупреждения

Подсказки содержат небольшие пояснения, помогающие быстрее освоить работу с оборудованием, или дополнительную информацию.

Примечания содержат важную информацию о настройке оборудования.

Предупреждения информируют пользователя о ситуациях, которые могут нанести вред, привести к некорректной работе системы или потере данных.

Глоссарий

FXO — Foreign eXchange Office — аналоговый интерфейс для подключения к вышестоящему оборудованию к порту FXS.

FXS Foreign Exchange Station или Subscriber — аналоговый интерфейс для подключения абонентских устройств (телефонных и факсимильных аппаратов, нижестоящих АТС) по медной линии.

FQDN Fully Qualified Domain Name — полное доменное имя.

PoE Power over Ethernet — технология доставки электропитания к оконечным устройствам по витой паре.

АРМ — Автоматизированное Рабочее Место. 

ТфОП Телефонная сеть Общего Пользования.

Приложения

Рекомендации по типовым решениям обеспечения безопасности.

  • Нет меток