Introduction
In modern enterprises, telephone communication is an integral part of technological processes. In light of the widespread proliferation of communication networks, it seems optimal to establish a phone system on the basis of TCP/IP protocol family.
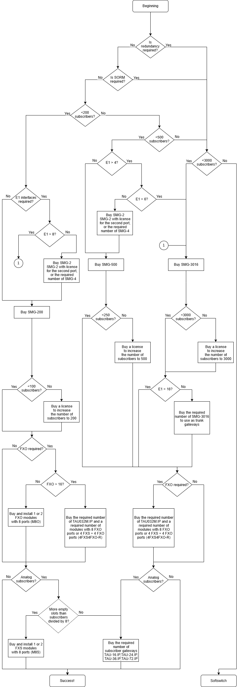
Eltex offers telephone communication solutions for a wide range of conditions, both in terms of the number of subscribers and communication interfaces. Hardware IP PBXs can be supplied with licenses for different numbers of subscribers. As the subscriber base grows, it is possible to purchase a license for an increased number of subscribers, which will allow investments to be spread out over time.
- SMG-200. 100 or 200 subscribers. FXO/FXS ports. Connects to the provider via SIP protocol or connecting lines, and provides connection for up to 16 analog telephones without the use of additional subscriber gateways.
- SMG-500. 250 or 500 subscribers, 4 E1 ports. Allows connection to the provider via SIP protocol or E1 stream.
- SMG-3016. 1000 or 3000 subscribers, 16 E1 ports. Capability for redundancy. Ability to work with SORM.
To increase the number of available E1 lines, SMG trunk gateways of various capacities are available.
Analog telephones can be connected via TAU series subscriber gateways.
Figure 1 shows a flowchart that will help you choose the right model for your needs.
Figure 1. Flowchart for choosing an IP PBX model
This document presents off-the-shelf solutions for organizing corporate telephony based on Eltex hardware and software products. IP PBXs, SMG series trunk gateways, and TAU series subscriber gateways are devices that meet modern requirements for deploying telephone networks.
Possible solutions
- Up to 100 subscribers. External connections via SIP protocol (small business phone system diagram)
- Up to 100 subscribers. External connections via copper trunks (FXO) (small business phone system diagram)
- Up to 200 subscribers (small business phone system diagram)
- Up to 250 subscribers. External connections via SIP protocol (small business phone system diagram)
- Up to 250 subscribers. External connections via E1 stream (small business phone system diagram)
- Up to 500 subscribers (small business phone system diagram)
- Up to 1000 subscribers. External connections via SIP protocol (small business phone system diagram)
- Up to 1000 subscribers. External connections via E1 stream (small business phone system diagram)
- Up to 3000 subscribers (small business phone system diagram)
Intended audience
This document will be useful for engineers who are working on setting up phone systems in bank branches, company offices, and manufacturing facilities. The scalability and long list of supported protocols mean you can use the proposed network layouts to solve a wider range of problems.
Notes and warnings
Hints contain small explanations to help with learning to use the equipment more quickly, or additional information.
Notes contain important information about setting up the equipment.
Warnings inform the user of situations that may cause harm, incorrect system operation, or loss of data.
Glossary
FXO (Foreign eXchange Office) is an analog interface for connecting to higher-level equipment via an FXS port.
FXS (Foreign Exchange Station or Subscriber) an analog interface for connecting subscriber devices (telephones and fax machines, lower-level PBX) via a copper line.
FQDN (Fully Qualified Domain Name) a full domain name.
PoE (Power over Ethernet) is a technology for delivering power to end devices via twisted pair.
AWS – Automated Workstation.
PSTN – Public Switched Telephone Network.
